做一个有温度和有干货的技术分享作者 —— Qborfy
今天我们来学习 Claude-Code 中的 Skill 技能
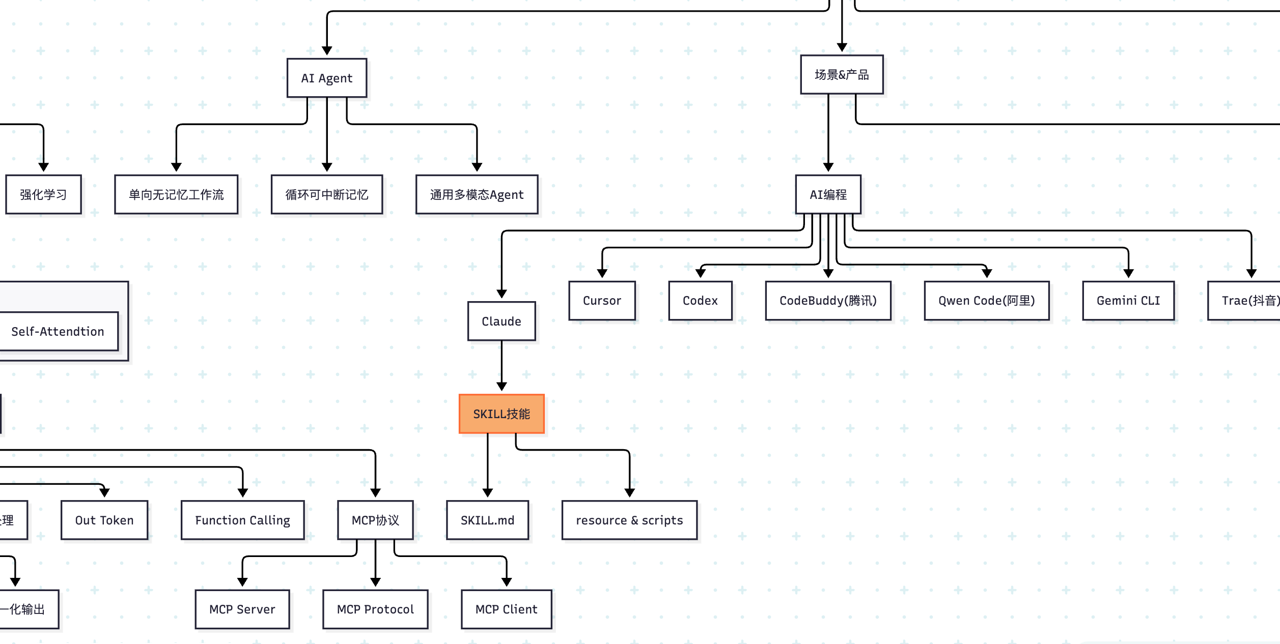
Claude Code 中的 Skill 是一个可复用的知识包,它将特定的操作指南、代码示例和最佳实践打包成一个模块。当 Claude 识别到你的任务与某个 Skill 描述相匹配时,它会自动按需加载并运用该 Skill 中的知识来帮助你,而无需你每次都重新解释整个工作流程。
通俗来讲,Skill 就像为 Claude Code 准备的一份份专门的“工作说明书”或“操作手册”。例如,你可以创建一个“代码审查”Skill,里面写明了团队审查代码的标准流程、注意事项和常用话术。之后,你只需对 Claude Code 说“请审查这段代码”,它就会自动调用这份说明书,像一位受过专门训练的专家一样为你服务。
是什么

参考资料
- 本文作者: Qborfy
- 本文链接: https://www.qborfy.com/ailearn/daily/17.html
- 版权声明: 本博客所有文章除特别声明外,均采用 MIT 许可协议。转载请注明出处!
